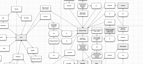
Plan Uncategorized Jan 11 Written By Lance Priebe Before you start building your game, have a plan. A mind-map will allow you to imagine the entire game before you start coding. Lance Priebe
Plan Uncategorized Jan 11 Written By Lance Priebe Before you start building your game, have a plan. A mind-map will allow you to imagine the entire game before you start coding. Lance Priebe